recommend
推薦產品
新聞動態
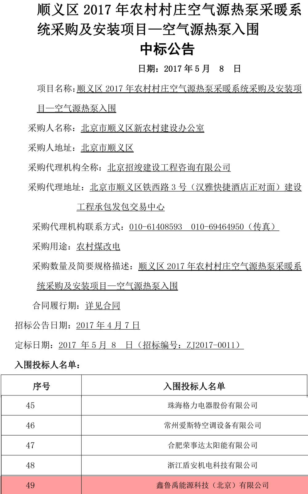
喜報丨鑫魯禹入圍2017順義區‘煤改電’項目
作者: 發布于:2017-5-8 15:14:03
經過了緊張、激烈的鏖戰,今日,萬眾矚目的北京市順義區2017年農村村莊空氣源熱泵采暖系統采購及安裝項目招標終于落下帷幕,鑫魯禹能源科技(北京)有限公司等50家企業成功入圍中標。我公司連續四年中標北京市煤改電項目,這不僅證明了鑫魯禹自身的實力以及在空氣源市場中的領軍地位,又鼓舞了公司員工,激勵我們再接再厲。
此次,中標“煤改電”工程,有賴于政府的認可與用戶們的信任。多年來,鑫魯禹能源科技一直以“創新技術+質量保證+貼心服務”為目標致力于發展,從涉足北方采暖市場,到深入拓展煤改電市場,對空氣源熱泵采暖始終持以“可行”的信念,積極研發適用于北方清潔供暖的產品設備,鞏固原有優勢的同時在一定的質量基礎上改進提高,為更多用戶帶來舒適安全的采暖服務。
